Wednesday April 2026

হটলাইন

কনটেন্টটি শেষ হাল-নাগাদ করা হয়েছে: মঙ্গলবার, ১৭ অক্টোবর, ২০২৩ এ ০৪:০৬ PM

সেবার তালিকা

কন্টেন্ট: পাতা

১। পরিবার পরিকল্পনার পদ্ধতি

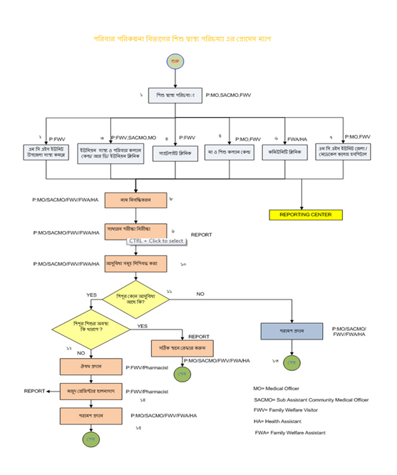
২। শিশু স্বাস্থ্য পরিচর্যা

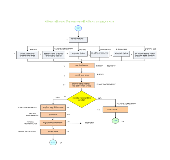
৩। গর্ভবতী পরিচর্যা

এক্সেসিবিলিটি

স্ক্রিন রিডার ডাউনলোড করুন